36氪经**发布。
在2021年4月5日发布的深度研究报告《诸神之黄昏》当中,互联网怪盗团深入讨论了互联网行业的未来——移动流量红利的耗尽,平台型公司触及长期顶部,以及内容型/品牌型公司的崛起。在此基础上,我们决定发布对各个互联网细分行业的研究,等等。本文就是这一系列深度研究的**篇。
对于大多数用户及**人而言,游戏是一个最*悉而又最陌生的行业——大部分人都玩过一点游戏,都觉得自己有**权,事实上却是一知半解。在这篇深度研究的开头,本怪盗团想先回顾一下过去几年遇到的三个真实场景,它们能够鲜活地告诉我们“一般人是怎么看待游戏行业的”。
分别发生于2018-919年,也就是本怪盗团团长还在做互联网行业**分析师的时候。
2017年,“吃鸡游戏”席卷了全世界,尤其是席卷了中国的网吧。所有游戏公司都在争先恐后地把“吃鸡”玩法搬上手机。直到当年年底,最成功的是《荒野行动》,但是整个游戏圈子都知道腾讯正在紧锣密鼓地**两款“****吃鸡手游”,只是谁也不知道它们将在何时发布。
一位资深港股**经理对我表示:“现在是做空腾讯的**时机!因为腾讯游戏业务即将崩溃。”
我困惑地问:“难道你就不考虑腾讯的自研吃鸡手游后来居上的可能吗?”
对方自信心满满地说:“吃鸡大战只有两种结*——要么腾讯输掉;要么腾讯赢了,但是ARPU值较高的《王者荣耀》将把宝座让给ARPU值较低的吃鸡手游。两个结*皆意味着腾讯游戏收入的。”
我说:“有没有第三种可能:腾讯的吃鸡游戏起来了,但是《王者荣耀》也没受到影响,从而进一步巩固腾讯的霸主地位?”
对方说:“这种过于乐观的假设,就别认真考虑了吧。”
问题在于,最后实际发生的就是这种“过于乐观的假设”。腾讯的《战场》在2018年4月就赢得了吃鸡大战;一年后,它拿到版号并改名《和平精英》,然后迅速稳居**榜第二,直到2026年1月26日。当《和平精英》大杀四方的时候,《王者荣耀》的流水没有受到实质影响,甚至不久前还创下过历史新高。
事实证明:游戏行业不是“1+1=2”的算术游戏。
在腾讯《战场》上线前,《荒野行动》是吃鸡手游的老大
第二个场景
2018年,他们邀请了一位非常*悉游戏行业的**人做演讲。那次的PPT非常精彩,三分之二的内容是讲市场规模:中国已经有6亿多手游玩家了,玩家的ARPU接近300元,是全球**大手游市场、第二大游戏市场(仅次于美国)。而且,自从2016年以来,中国端游市场的增长就停止了;到了2018年二季度,在版号停发的环境下,中国手游市场的增长也大幅放缓了。
我印象最深刻的一句话是:“这是一个规模基本见顶、增长缓慢的行业。”当时我也是这么认为的——版号停发只是一个借口,事实是玩家已经被洗了无数多遍,又缺乏决定的新技术、新平台。那年年底,随着经济增长的放缓而放缓。
看样子整个游戏行业的好日子都到头了。即便是游戏业内人士,很多也抱有相同观点。
然而,2020-5年游戏行业恢复了强劲增长。二次元、女向、开放世界等新兴品类增长尤其快,电竞、MMO、SLG等传统品类也出现了新的爆款。每个季度总能冒出一两个新兴游戏公司,依靠一个爆款自研产品而迅速获得几十亿、上百亿的估值。各类互联网平台公司在前仆后继地杀入游戏市场,这可不是“规模基本见顶、增长缓慢的行业”该有的样子。

事实证明,基于人口学和宏观经济去研究游戏行业,在长期不知道有没有效,
人口学无法告诉我们,为何《明日方舟》这样的游戏能成功
第三个场景
从2019年开始,越来越多的游戏,尤其是二次元等垂类游戏,绕过一切安卓手机应用商店。这个决定看起来很不明智:TapTap只有几千万用户,B站游戏中心也只有几千万用户,而“硬核联盟”、小米等手机应用商店则拥有几亿用户。虽然后者收取的渠道分账比例较高,但绕过它们仍然显得不太理智,严重违反了互联网行业的“流量为王”原则。
问题在于,这样做的效果相当好。到了2020年,连《原神》《万国觉醒》这样的大作,掌握着庞大流量的安卓手机厂商不得不降低流水分账比例,祈求这些热门游戏回到自己的渠道;小米是最早做出让步的厂商。
而且,在TapTap和B站这样的“**渠道”当中,前者为游戏导流的效率也远远超过了后者,尽管前者的用户基数远不及后者。2020年以来,它们连B站渠道都绕过了。用户每天只在TapTap花费几分钟时间,但并不妨碍它成为最重要的游戏渠道之一。
事实证明,用户基数、用户时长等“流量因素”无法单*决定游戏渠道的成败;那么,“流量因素”就更无法决定游戏产品的成败了。
游戏行业属于互联网行业吗?
我在上面讲述的三个真实场景,有一个共同特点:它们告诉我们不能自上而下地研究游戏行业。流量视角、宏观视角、平台视角……这些自上而下的视角都是靠不住的。我们必须深入研究产品本身,以及特定玩家群体的心态,才能搞清楚究竟发生了什么事。换句话说,我们必须“沉下去”,而不是急于“飞起来”。
一个月前,一位从事游戏行业**的朋友对我说:“我现在深切地认识到,游戏不应被算作互联网的一部分。它是一个内容产业,应该按照内容的规律去研究。”当我听到这句话时,有点惊愕:游戏怎能不属于互联网行业呢?在大部分人心目中,是互联网历史最悠久、市场规模**的商业模式。但是,很快我就想明白了——这位朋友的意思是,游戏不属于“互联网平台”,而不应与电商平台或视频平台相提并论。
显然,游戏是一门内容生意,需要遵循产品逻辑而不是简单粗暴的流量逻辑。但是,为什么很多人迄今仍不同意这一点?“只要有流量就能做好游戏”“游戏是一门渠道为王的生意”“任何互联网巨头都可能做好游戏”……这些早已被市场证伪的观点,为何至今仍有很多支持者?原因很简单:因为有腾讯。
在全世界的互联网平台型公司当中,腾讯是一个相当罕见的以游戏**和发行作为主营业务的特例。与它类似的平台巨头,包括苹果、亚马逊、谷歌、Facebook……皆尝试过做游戏,甚至现在还在尝试做游戏,但大多以失败告终。除了腾讯,微软可能是第二个特例——取决于你认为微软算“软件公司”,还是“互联网平台公司”。不过,微软的游戏业务虽大,却并不*钱,主要是维持微软在客厅场景的战略存在。以游戏为利润源泉的平台巨头,仍然只有腾讯一家。
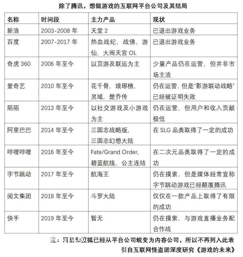
在国内,几乎所有的互联网平台都做过游戏。2000年代初,四大门户网站——新浪、搜狐、网易、腾讯,几乎同时决定做游戏。结果是:新浪失败了;搜狐、网易取得了一些成功,但是其平台业务逐渐衰落,从而逐渐蜕变为“内容型/产品型公司”;只有腾讯既维持着平台型公司的地位,又在游戏方面取得了巨大成功。
2006-6年,奇虎360、百度这两大流量巨头均大举进军游戏行业,一开始以联运渠道为主,然后进展到发行、自研。现在,后者早已退出游戏业务,前者则仅运营着少量产品,早已远离市场主流。2010年,爱奇艺也开始做游戏,它一度引领了“影游联动”的发行路线,在2015-6年做出了一些成功案例;但是,随着“影游联动”逐渐失去玩家青睐,它也失去了主流游戏发行商的地位。
时至今日,各大流量平台仍在前仆后继地闯入游戏领域,尤其是字节跳动和**在此投入了巨大的资源,收获却相当一般。B站一度凭借二次元垂类的流量优势而建立了庞大的手游发行业务,可是自从2018年以来,这项业务的增速就不断放缓,到2021年初甚至已经停止增长。相比之下,阿里游戏已经是成就**的了——《三国志战略版》取得了单月流水破8亿、全年流水破60亿的辉煌战绩;不过,在阿里收缩大文娱战线的情况下,阿里游戏能否持续得到足够资源,要打上一个巨大的问号。
可以看到,无论在国内还是国外,腾讯都是平台型公司做游戏成功的一个特例。然而,这个特例的号召力太大了,如果我们回顾一下腾讯游戏的崛起历程,就会发现,这是由腾讯自身的不懈努力加上一连串机缘巧合所共同造就的。有三个时间节点特别值得注意:
2007-6年,它们构成了所谓“腾讯四大名著”当中的三个。尤其是《地下城与勇士》相当成功,把腾讯从端游市场的第三名带到了**名。在这个时期,腾讯的游戏运营还比较稚嫩,《地下城与勇士》甚至一度被玩家戏称为“掉线城与虚弱勇士”;腾讯通过反复的调整试错,提高自身的运营能力。与此同时,虽然模仿彩*强,但毕竟是拿出来了。
2011年,腾讯收购Riot Games,拿到了《英雄联盟》的权,再次大幅提升了游戏收入,也为多年以后的《王者荣耀》埋下了伏笔。与此同时,腾讯的自研能力已经大幅提升,《逆战》《轩辕传奇》《御龙在天》取得了一些成就,尽管只有《逆战》达到了端游时代的一线大作水平。可以说,到了这个时间点,腾讯的游戏市场霸主地位已经比较巩固了。
2016-7年,在方兴未艾的手游市场,《梦幻西游》《大话西游》《倩女幽魂》长期霸榜,而腾讯的自研手游储备还很薄弱。在这种情况下,腾讯通过《热血传奇》(盛大)、《征途》(巨人)、《新剑侠情缘》(西山居)等“端转手”大IP产品,打开了*面,到了2016年底,随着《王者荣耀》的冉冉升起,此后与网易的差距越拉越大。
腾讯游戏的成功,所以更需要游戏业务作出成绩。但是我们无法断言,如果缺少了一系列的“外部正面因素”,它还能不能称霸游戏市场,或者称霸时间会不会推迟很多年。例如,如果2008年《地下城与勇士》的权没有归于腾讯,或者2011年腾讯未能收购Riot Games,它的端游市场份额将大受影响;如果2016-4年的一连串手游没有打开*面,
虽然腾讯游戏的早期成功可以归结为流量优势,但是它后续的成功则依赖于自研实力的迅速扩张——截止2016年,腾讯已经能够开发《天涯明月刀》这样的高水平端游,以及《王者荣耀》这样的全民级手游。从2017年开始,腾讯新游戏当中的自研比例不断上升,自研团队的人数也超过了老对手网易。外界仍然在诟病腾讯“只会模仿和抄袭”“畏惧创新”,但就腾讯自身而言,
至于其他平台型公司,要么没有这么好的运气,要么没有意识到自研的重要,要么意识到了但是投入不够。对于那些2016年以后加入战*的公司而言,还要面临一个棘手的难题:优质的产品正在枯竭,而这正是腾讯早年赖以发展的根本。下面让我们详细讨论这个话题。
生不逢时?互联网巨头的游戏野心
无非自研、两大类。平台型公司跨界做游戏,不可能在短期内建立起强大的自研团队,只有依靠。早期的腾讯不用说,“端游四大名著”中的三个都是,2016年以前的手游绝大部分也是;B站在2016年通过FGO,从无到有地建立游戏业务,更是传为佳话。然而,当阿里、字节跳动、**等巨头入场之时,却发现:产品越来越难拿,能拿到的大多为二线产品,不足以构成决定优势了。
以阿里巴巴从2014年就开始发展的移动游戏业务为例:
2017年,受到《王者荣耀》的启发,阿里游戏决定“下一代MOBA手游”《自由之战2》,结果反映平平,一年之内即关服;
2018年,它又了多款MMORPG或ARPG产品,其中仅有《航海王:燃烧意志》取得了一些商业成功,即便是标榜“大IP影游联动”的《烈火如歌》也仅仅热了一个星期;
关键的转折点出现在2019年,阿里游戏自研的《三国志:战略版》,以“**光荣IP** + 模仿《率土之滨》玩法”为号召,迅速进入**榜前五,至今仍然是国内月度流水**的SLG之一。
《三国志:战略版》这款自研产品的收入,很可能比阿里游戏所有产品的收入之和还高十倍。
但是,自研游戏的产品储备很不稳定,对阿里这种新兴游戏厂商而言尤其如此。在《三国志:战略版》以后,阿里自研的《长安幻世绘》《三国志幻想大陆》都没有取得很大的商业成功。问题在于,阿里同期推出的游戏更不靠谱——《狂野飙车9》《封神幻想》从未进入主流玩家的视野。自研产品至少让阿里看到了一丝曙光,而产品则是基本无望。所以,未来还是得在自研方面砸钱、砸时间。
令人头疼的是,手游市场越是深入发展,优质产品就越是难找:自研厂商高举“研运一体”的大旗,倾向于把**的作品留给自己发行。尤其是二次元、女向等垂直品类,以及**游戏、创新品类,只有二流产品会被交给大厂运营,可是大厂要二流产品有什么用呢?造成上述现象的主要原因有三个:
从而使得自研厂商可以提前判断某款产品的爆款潜力,把最有潜力的产品留给自己。
随着玩家的成*,产品质量逐渐成为了一款游戏成败的决定因素,而宣传资源的投放从“雪中送炭”变成了“锦上添花”,所以自研厂商对大厂的依赖度也降低了。
在发行端,买量投放也高度透明、高度自动化了,自研厂商只要具备足够的**,自办发行的效果很可能不比大厂差;而**可以来自**人,而非大厂。
即便是腾讯,近年来也面临着产品不足的困境,但是它以越来越强大的自研产品线代替了。此外,腾讯的流量优势过于明显,能够在游戏上线初期以大水漫灌的方式导入海量用户,对一些自研厂商还是很有吸引力的。其他互联网平台就没有那么好的运气了,只能尝试捡漏,或者提供非常有**力的分账比——这会导致*低的ROI。
在2019年以前,还有一条价比较高的路线:海外游戏产品。只能依靠国内商。B站在泛二次元手游领域的崛起,就是这条路线的范例。只要海外游戏公司还能持续开发高质量的新产品,这条路线就能一直走下去。问题在于:2019年以来,至少在手游领域,中国厂商的**水平已经逐渐超越了海外同行。现在,而欧美发达**的**榜**也充斥着国产重度手游。所以我们能理解B站游戏业务的困境:2016年,它引进的FGO可以碾压国内同类产品;2021年,它引进的《坎公骑冠剑》却只相当于国内同类产品的二流水平。
字节跳动也面临着类似问题:从2021年发行的自研产品《镖人》看来,它的游戏自研能力还相当有限。《航海王热血航线》取得了一些成绩,但是持续还要打一个问号。就算在最乐观的情况下,《航海王》对字节跳动的意义,也不会比《三国志战略版》对阿里的意义更大。这些年来,字节跳动一直想通过**并购打开一条出路,可是绝大部分值得**的游戏公司已经被腾讯先占住了身位。
对于腾讯之外的平台型公司而言,游戏业务最有可能的突破口是海外市场——没有腾讯这个***,市场空间广阔,本土游戏厂商良莠不齐,而且中国游戏已经取得过不错的战绩。尤其是字节跳动、阿里,可以利用自己的海外流量平台扶持游戏出海。其实这就是字节跳动正在做的事情,对沐瞳科技和有爱互娱的收购,归根结底都是为海外市场准备的。而B站和**就不一定有这么好的运气了,众所周知,它们在海外并没有很大的流量平台。

“有流量就能做游戏”的荒谬之处
过去几年,我发现了一个奇特的现象:当一家互联网巨头打算跨界做游戏时,往往会选择一个没做过游戏、甚至不玩游戏的人去主管游戏业务,这个人又会带去一大群不懂游戏的中层骨干,从而让整个游戏业务步履维艰。这折射了互联网巨头的一个*端错误的观念:游戏是一门流量生意,游戏业务的管理层只用懂流量就够了。
任何一项互联网业务都是由三项因素共同决定的:流量、产品、运营。有时候某项因素会更重要,但绝不代表管理者可以忽视另外两项因素。那些从来不玩游戏的“游戏业务管理层”, 不但不理解游戏产品,也不可能理解游戏运营。在现实中,**的运营可以大幅延长产品生命周期、提高总体收入;对于像《王者荣耀》这样的大DAU游戏而言,运营甚至有可能远比产品的门槛更高。
腾讯和网易这对老冤家,在2017年以后的市场份额差距不断拉大,往往被外界归因为“腾讯的流量优势太明显”。事实上,在产品和运营两端,腾讯也建立了足够的优势,使得网易陷入不利*面:
在产品端,腾讯以高DAU、低ARPU的电竞游戏为核心,而网易以低DAU、高ARPU的MMO及卡牌RPG为核心——前者的商业化和生命周期本来就比后者高几倍。有人会争辩说,腾讯能做好电竞游戏,问题在于,哪怕我们单纯比较《和平精英》和《荒野行动》两款产品,或者《王者荣耀》和《决战!平安京》两款产品,也能得出前者质量高于后者的结论。
在运营端,腾讯的游戏运营形成了**的业务线(X5、X8工作室),从而能够将成功的运营模板沉淀并复用,主力产品的运营团队往往互不相同。腾讯游戏运营团队非常善于拉回流、做市场活动,几乎将运营上升为一种艺术;而网易在这方面仅仅是合格而已。
当然,有人会争辩说:哪怕一家互联网巨头不具备产品和运营能力,只要它舍得向游戏业务输送流量,总能把游戏业务孵化出来。这话当然不差,问题在于:互联网巨头为什么要这样做呢?哪怕不做游戏**或发行,亲自下场做游戏,真能带来更高的收益吗?
在国外,并且通过App Store分账的形式给苹果贡献了巨大收入。随着移动流量红利的耗尽,许多重度游戏的买量成本*高,自身利润非常微薄。在这种情况下,字节跳动、**这样的买量平台,自己再去做游戏业务,不但是在跟自己的客户抢生意,也很难提高ROI。
举个例子:《航海王热血航线》在**进行了浩大的宣传攻势,耗费了大量资源。这些资源如果用在其他方向上,很可能带来更高的收入。说到底,任何平台的流量都不是免费的,都带有隐成本。既然如此,为什么要把流量导向自己的游戏业务,
对于上述问题,才押注于游戏这样的“用户付费业务”,希望冲破瓶颈。随着全球经济增速的放缓、者对用户**的强调,在这种情况下,支撑下一阶段的增长。Facebook和字节跳动几乎在同时大举投入游戏,大概不是偶然;它们在游戏方面尚未作出很大成就,但也不会放弃,因为这可能是通向下一个世代的门票。
无论如何,对于除了腾讯之外的流量平台而言,从游戏业务*钱只是一个美好的愿景,像字节跳动、**这样的巨头,可能忍受3-5年的**投入,但是如果时间更长呢?如果游戏业务一直看不到*钱的希望,**人开始厌烦,那又如何呢?在历史上,苹果、谷歌、微软多次砍掉或缩减游戏业务,就是因为这是一个无底洞,最终消耗的资源将远远超过预期。
智能手机时代是游戏产品的退化时代吗?
毫无疑问,最近十年全球游戏行业增长主要来自移动游戏。截止2020年,在大部分主要**,移动游戏的市场份额均已超过PC、主机,在所有平台中位居**。这也带来了一个旷日持久的争议:移动游戏是否意味着游戏产品质量的退化?因为在技术上和操作上,智能手机显然是无法与PC、主机相提并论的。无论在国内还是国外,硬核玩家迄今仍然对手游抱有轻蔑的态度。在移动流量红利耗尽之后,手游能否依靠产品创新去实现下一波增长,也很值得怀疑。我们希望尽可能全面而客观地探讨这个争议话题,
移动游戏的三阶段:Wii红利,端转手红利,新时代
移动游戏早在功能机时代就已出现了;至于智能手机游戏的崛起,则可以追溯到2008年苹果App Store的推出。从那以后,移动游戏在中国的发展大致经历了三个阶段:
2009-3年的“Wii红利”阶段:早期的智能手机游戏的灵感,大部分来自于2006年上市的任天堂Wii主机,这部主机大幅拓宽了游戏的疆界,把大批外围玩家、轻度玩家吸引了进来。在这个时期,三消、跑酷、塔防、放置、解谜等休闲游戏,造就了最早的一批手游巨头。在欧美、**等发达**,这个阶段尤其漫长,因为这些**的主机/PC游戏已经很发达了,玩家和游戏厂商都没有感觉到“手游重度化”的必要,所以手游市场直到2018年前后还停留在以趣味休闲为主。
任天堂的Wii主机是游戏全民化的一个重要里程碑
2016-720年的“端转手红利”阶段:网易的《梦幻西游》《大话西游》、腾讯/盛大的《热血传奇》吹响了热门端游移植手游的号角;很快,《诛仙》《剑侠情缘》《天龙八部》等一批端游IP均在移动端取得了商业成功。过去二十年在中国网吧流行过的热门端游,大部分已经被移植为手游,很多还被洗了一次以上。
在端游IP当中,最吸金、被洗的次数最多的,是MMORPG。《传奇》(包括《热血传奇》《****》两大派系)是**代表的,被各种厂商洗过无数次,至今每个季度仍有新产品推出。《梦幻西游》也是成功范例,虽然只被洗过3次,流水却经久不衰,撑起了网易手游业务的半边天。MMORPG“端转手”屡获成功的原因如下:
MMO一般都是重氪金、高ARPU产品,很容易拿到高流水——当然,收入是否足以覆盖买量成本则是另一个问题。
“端转手”的热门MMO一般都是2001-1010年流行的,当时的**玩家现在一般在30-40岁,具备足够的消费能力和情怀。就像周星驰的电影、王菲的歌曲总能吸引到中年高收入人群一样,
成功的MMO端游一般都有一套良好的核心玩法、久经考验的运营经验,厂商只需将其“原汁原味”地搬到手机端,产品本身的质量就是过关的,也很容易依托过去经验做运营。
然而,2020年以来,“端转手”的红利已经枯竭,因为大部分IP都被洗过不止一次了。对经典端游IP有兴趣的玩家,年龄越来越大,在主流玩家中的占比逐渐降低。目前正在测试预约之中的《地下城与勇士》手游,很可能将成为国内市场“端转手”红利的封印——在它以后,“端转手”将不再是国内手游市场的主要驱动因素。
2020年以来的新时代:只有从端游时代一直存续至今的老牌游戏厂商,才能**限度地享受“端转手”红利。所以,端游IP的耗竭,伴随着游戏行业的世代更替:端游时代的传统厂商普遍面临着产品青黄不接,逐渐让位于米哈游、莉莉丝、祖龙、紫龙、叠纸这种手游时代的新兴厂商。在二次元、女向、开放世界等新赛道上,基本没有经典端游IP的遗产。事实上,就连腾讯、网易两巨头也受到了端游IP耗尽的影响,只是它们尽可能地通过延长产品生命周期而降低了影响。
手游的“内生创新能力”还是比较低下的。这里涉及到两个内在因素——首先,手游平台的技术水平明显低于PC和主机平台,从而很难在运算和画面质量方面取得突破;其次,手游平台的操作维度很窄,仅限于触摸屏,从而也很难在核心玩法和操作技巧方面取得突破。硬核玩家对手游的鄙视是有道理的,因为它仍然在扮演“跟随者”“模仿者”的角。随着时间的推移,继续模仿下去也越来越困难了。
“端转手”结束之后的转型:为爱付费,道阻且长
对于任何游戏厂商而言,往往具备较高的可预测。因此,早在端游IP尚未枯竭的时代,这也是资本市场所期望的。不幸的是,绝大部分尝试均没有达到效果:
**/动漫/**IP是最早被盯上的,“影游联动”在2016-5年一度成为市场热门话题。但是,2018年以来几乎所有的“影游联动”都失败了,现在这个概念已经很少有人提及。动漫/**改编的成功率也好不到哪里去,只有像《火影忍者》《航海王》《斗罗大陆》这种级别的头部IP成功率较高(而且相当昂贵)。在iOS游戏**榜的前30名,远远低于端游IP改编产品。
造成上述现象的根本原因是:**/动漫/**没有“玩法”和数值系统,也缺乏可移植的人设及美术风格(**及动漫的视觉风格难以直接用于游戏),游戏产品开发的工作量很大。**/动漫/****的强项在于剧情,但是叙事类产品的剧情不一定适合游戏产品。所以,除非**的粉丝量**、世界观很适合改编游戏,否则此类作品改编手游的价值会非常低。
经典怀旧游戏IP,包括红白机、MD、早期PC等,是一个相对靠谱的方向,也出现过《魂斗罗:归来》《梦幻模拟战》等成功的案例。但是,这类IP有一个严重问题:核心玩法往往过时了,或者不适合在手机上操作。结果,经典怀旧改编游戏经常沦为“换皮”,主要割情怀粉的韭菜,生命周期不容乐观。如果要做成精品,投入的资源往往不下于**一个新游戏。

《梦幻模拟战》是罕见的怀旧游戏改编手游的佳作
主机或PC单机游戏IP,例如光荣《三国志》和暴雪《暗黑破坏神》,是近年来的一个新方向。此类游戏往往具备强大的玩法和数值系统,但是不一定适合联机,更不一定适合开发内购付费。所以,《三国志:战略版》虽然打着《三国志》IP,骨子里却是《率土之滨》玩法;《暗黑破坏神:不朽》则被玩家广泛怀疑为国产ARPG换皮。欧美游戏厂商把自己的单机大作搬上手机的努力,成果也不太**,充分说明了这条道路的不易。
新兴网游IP,典型的例子为《绝地求生》引领的“吃鸡”游戏,是近年来改编手游成果**、成功率**的领域。除了“吃鸡”,***也是一个成功品类;网易《第五人格》严格地说也是改编自《黎明杀机》。新兴网游的主要特点是玩法创新,手游厂商不一定要取得IP**,仅仅模仿其核心玩法也能推出产品。其实,近年来很多国内手游厂商的“创新团队”,就是一天到晚盯着Steam上的**游戏,有什么新爆款就立即尝试模仿。
问题在于这类新兴网游多半是买断制付费,在移动端转向内购付费不一定成功。***就是这样:在Steam上红*一时,在手机上出现了数十款跟风产品,但是普遍无法找到足够的付费点。不过,随着欧美游戏的主流也开始向内购付费转移,以及战令系统(Battle Pass)等新付费模式的崛起,这个问题有可能在一段时间内得到解决。
有一个趋势是肯定的:手游市场的重心在持续地从数值付费(“为赢付费”)转向人设/剧情/外观付费(“为爱付费”)。具体地说,传统的MMO、卡牌RPG产品大部分是“为赢付费”,以数值驱动,每次内容更新都是以提高数值为核心;新兴的电竞、二次元、女向品类大部分是“为爱付费”,内容更新的重点转向新人物、新故事和新外观等。
“为爱付费”模式逐渐超过“为赢付费”,是由以下两个因素共同决定的:
年轻玩家群体不习惯“为赢付费”模式,或者根本就不在乎“赢”,反而更容易被外观和剧情吸引。现在还能接受“为赢付费”的,主要是30岁以上的玩家,他们的习惯是在多年前的PC端游时代养成的。
“为赢付费”模式最适合MMO,但这个品类因为时间消耗太大(太*),早已不再是玩家的**。在新兴的电竞、开放世界游戏中,如果继续搞“为赢付费”,会破坏数值体系和公平,从而大幅削弱玩家的积*。
早在端游时代,腾讯就非常擅长基于外观道具的付费模式;在过去数年,依靠“为爱付费”实现了巨大的商业成功。与此相反,网易在端游时代一直以数值付费为主,从而在商业模式上被拉开了差距。与网易类似的端游/页游MMO巨头,普遍存在这样的问题,至今仍在努力转型之中。相比之下,米哈游、紫龙、叠纸、鹰角等新秀几乎从一开始就适应了外观及剧情付费,从而在年轻玩家群体中取得了巨大的后发优势。
手业现在同时面临着两个挑战:**是端游IP枯竭之后,到哪里去寻找新IP;第二是如何更加彻底地从“为赢付费”转移到“为爱付费”。这两个挑战其实是同一个趋势的两面——正因为传统的MMO端游IP枯竭了,以这些IP为代表的“为赢付费”模式才走向了尽头,反之亦然。凡是无法适应这个趋势的游戏厂商,难逃被淘汰的命运。
在硬核玩家圈子里,以及对游戏比较*悉的**人圈子里,“3A游戏”仿佛是整个手业的发展方向和救命稻草——《荒野大镖客2》是3A,《怪物猎人:世界》是3A,《赛*朋克2077》也是3A;只要能在手机上做出类似质量的产品,市场就能继续扩张。《原神》更是被一部分玩家视为“堪与主机游戏相提并论的3A大作”,代表了手游的未来。
遗憾的是,上述观点荒谬至*。在现实中,就连欧美一线主机游戏大厂,也在努力降低对个别3A大作的依赖,试图形成多层次的产品矩阵。《原神》也不是所谓“3A大作”,它在主机/PC端只是一部中上水平的产品,与《荒野大镖客2》之流相差甚远。在游戏厂商内部,一直有人试图做3**产品,甚至直接移植主机3A大作,但他们从未成为主流。
《荒野大镖客2》是很多人心目中的3A游戏代名词
“3A化”没有未来,是由供给、需求和技术三方面共同决定的:
对于厂商而言,3A游戏的成本太高、风险太大。《荒野大镖客2》的**人员高达1185人(尚未计入外包人员);《原神》虽然尚未达到3A水平,**人员也从初期的400人膨胀到上线后的700人,而且内容迭代速度仍然较慢。现在,欧美大厂要么热衷于开发“年货游戏”(《FIFA》《使命召唤》等),要么热衷于通过小修小补去压榨一款产品的价值(《GTA5》《暗黑破坏神3》等),
对于玩家来说,很多人的**可能并不是技术**、玩法重度的3A游戏,而是更轻松、流程更短、更适合碎片时间的游戏。尤其是对那些忙于工作、心理压力**的年轻人来说,《马里奥赛车》《胡闹厨房》《动物森友会》可能才代表了游戏的未来。
从技术角度看,手机平台**的问题就是算力低、操作维度少。很多中低端安卓用户连“吃鸡”游戏都跑不动,他们显然不会成为“3A手游”的玩家。像《怪物猎人:世界》《血源诅咒》这种以操作复杂**的主机大作,如果移植到手机,简直无法操作。
如果我们认真回顾历史,就会发现:自从2006年Wii主机上市以来,全球游戏市场的主流就是“出圈”,不断发展新玩家群体,向全体玩家提供价比更高、更易得的游戏服务。在这个过程当中,凡是耗时太长、门槛太高的游戏品类,无一例外地衰落了——无论是东亚一度流行的MMO网游,还是欧美一度流行的3A大作。当硬核玩家们哀叹“手机上缺乏主机级别的优质作品”时,可能并没有想到,绝大部分手游玩家根本就没有期盼过这种作品。
就算史克威尔这样的上古大厂,现在也在靠炒冷饭和手游维生
因此,在中国做主机游戏、振兴所谓“本土主机市场”,更是无稽之谈。我们不能假装存在一个庞大的国内主机玩家群体。哪怕把三大主机平台的港服及国服收入加起来,再乘以好几倍,仍然是微不足道的。中国不存在客厅文化,也不存在合家欢的游戏文化;中国玩家的典型游戏场景仍然是地铁上、茶水间里等碎片时间,以及短暂的睡前时间。在这种环境下不可能产生任何主机文化。当年在网吧和大学宿舍里玩PC端游的年轻人,在进入社会之后,正是因为没有时间精力去玩主机,才纷纷转移到了手机游戏。
如果是为了创新考虑,国内游戏厂商与其去学习3A大作,还不如去学习Steam上的那些**游戏。这也是它们正在做的事情。
2017年以来,国内游戏市场的格*,可以用“变与不变”来形容:
不变的是头部:腾讯、网易两强从未失去对市场的掌控,尤其是腾讯的霸主地位越来越稳固。
变的是准头部和腰部:传统的A股上市游戏公司日益衰落,尤其是在新品类、新赛道上落后于新兴公司;B站和阿里游戏巩固了自己在腰部的地位,但是离头部差距甚远。
由于字节跳动、**和B站都希望扩大自己的游戏发行市场份额,遂掀起了一系列的收购和**活动。我们估计未来几年,游戏市场的头部不会有根本变化,但是准头部、腰部将出现令人眼花缭乱的变化——一部分是因为并购,一部分是因为新品类导致新公司的崛起。
要研究游戏行业,我们首先要给它一个准确的定义。广义的“游戏产业链”,至少包括以下三个环节:
**,就是游戏产品的开发。

渠道,又称为分发,就是游戏产品被送到玩家手中的过程。
注意:在非专业人士当中,游戏的“发行”和“渠道”两个环节经常被混淆。打个比方,发行方相当于电影发行公司,而渠道方相当于电**或新媒体平台。在现实中,一家公司可以包办上述两个甚至三个环节,实现“垂直整合”;但是这三个环节在本质上仍然是分开的,在公司内部被划归不同的部门。
腾讯的游戏发行线也会第三方产品,应用宝则向第三方产品开放。腾讯是国内**一家在游戏产业链的三个环节都具备巨大优势的企业;放眼全世界,这样的企业或许还有索尼、任天堂、微软和Valve.
网易拥有强大的**和发行实力,但是缺乏自有渠道。B站与网易相反,在二次元垂类的发行和渠道实力较强,但是几乎没有自研产品。
米哈游、莉莉丝、紫龙等新兴厂商,一般足以胜任某一个或几个垂类的**和发行(即“研运一体”),但都缺乏自己的渠道。心动则与它们形成鲜明对比,旗下TapTap是一个强大的游戏渠道,但是自研和发行能力均很一般。
*悉游戏行业的朋友可能会注意到:我们对“渠道”的定义只包括应用商店这样的分发、联运渠道,而不包括**、**这样的“买量渠道”。事实上,按照CPC或CPA分成。在这种情况下,流量平台虽然不参与游戏运营、不提供游戏账号体系,却实实在在地分到了游戏市场的蛋糕。我们估计,作为国内**的买量渠道,
这就是字节跳动、**纷纷觉得自己能做好游戏的原因:既然主流游戏厂商都会来它们的平台投放,既然它们已经证明自己对游戏导流的能力,那么为什么不趁势进攻游戏分发,最终进军发行和自研?要知道,许多**人也是这么想的:只要利用好流量优势,就算不能成为国内首屈一指的游戏厂商,至少也能取得举足轻重的地位。
上述观点的错误之处,只有游戏专业人士和重度玩家能够体会到。我们简单概括一下:
在渠道端,应用商店这样的“分发渠道”与**、**这样的“买量渠道”**的区别在于账号体系。国产安卓手机厂商、B站和TapTap都有成*的账号体系,**、**可以形成这样的账号体系,但是需要很长时间。账号体系对MOBA、FPS这样的电竞游戏尤其重要,因为它可以帮助玩家发展游戏内部社交。在这方面,
在发行端,把纸面上的流量优势转化为实际玩家(尤其是付费玩家)是一个**的挑战。即便是腾讯,也经常在重度游戏的发行上栽跟头,仅能维持前三天的热度。游戏的上限取决于强大的运营,而运营包括、促销活动、拉回流等多个层面。此外,一个**的发行方必须促进产品的有序迭代,尤其是对于第三方产品而言更是如此。腾讯运营的《地下城与勇士》等进口游戏,国服和国际服简直就是两个产品。
在**端,不用说了,现在的玩家越来越成*了,换皮、抄袭等把戏越来越不得人心。有人会说:早期的腾讯、网易都是以模仿见长的——可惜时代变了。现在,爆款自研产品要么得具备创新,这是一门能见度很低的生意,连续投入三五年出不了成果是正常的。附带说一句,腾讯、网易游戏业务的能见度较高,是因为它们铺了上万人、几百个团队去做自研。
《地下城与勇士》的拉回流是腾讯游戏运营能力的一个范例
一家主流游戏厂商必须在游戏产业链三个环节中的两个具备一定优势。对于大部分**游戏厂商而言,“**+发行”是现实的选择;对于B站、心动这种自带流量的公司而言,渠道是已经占领了的,由此为基础占领**或发行环节可能比较容易。我们在上文提到过:现在,自研厂商越来越倾向于把优质产品留给自己发行,任何人想拿到优质第三方产品都越来越难了(包括腾讯)。所以,加强自研成为了一个必须的选择。
在任何内容行业,内容质量都应该是最终的决定因素,而发行和渠道只是第二位的因素。目前在游戏行业发生的事情,不过是回归内容的本质而已——**本来就应该是决定公司市场地位的**锏,产业链的其他环节是为它服务的。
游戏公司的分类:产品视角,以及更大的视角
从产品视角看(包括自研和产品),游戏公司的竞争力包括两个维度:**是游戏产品线宽度,即它能覆盖多少品类、多少赛道、多少玩家;第二是核心产品强度,即它的“当家产品”有多强大——不仅要考虑商业变现能力,也要考虑创新和艺术。
我们可以以游戏产品线宽度为横轴,以核心产品强度为纵轴,将主流游戏公司划分为六个圈子:
毫无争议的霸主:产品几乎覆盖了一切品类(尽管不是在每个品类都很强),数量多、迭代快,核心产品的质量和商业化水平*佳。这样的霸主只有腾讯、网易,近年来前者与后者的差距持续拉大,但是后者仍然遥遥**其他游戏公司。
大而不强:产品线比较宽,数量比较大,每年皆有一批新品,但是生命周期普遍较短,而且缺乏**级的爆款。传统的端游/页游厂商一般属于这个阵营。虽然它们往往能覆盖许多新品类,
强而不大:核心产品*强,但是产品线比较窄,所以注定只能吸引少部分玩家(不过这些玩家的ARPU往往很高)。米哈游(二次元)、叠纸(女向)是其中的典型,近年来崛起的**游戏**公司多属于这个类型。
无所适从:在产品线宽度和核心产品强度方面都高不成低不就,往哪个方向发展都有困难,但一时又掉不下去。B站是一个典型:由于自研实力较弱,已经很久拿不出真正的**级产品;正在从二次元游戏扩张到其他创新品类,但进展很小。
非常无所适从:同样是高不成低不就,但是“往下掉”的可能要高于“往上冲”,因为所在市场的竞争太激烈了。阿里游戏属于这个阵营:虽然《三国志:战略版》的年化流水*高,但是SLG市场是充分竞争的“红海”,持续运营和推出新品均有难度。
大厂气氛组:包括字节跳动、**、爱奇艺等跨界做游戏的互联网平台型公司,外界往往对它们的游戏业务寄予厚望,可惜实现起来困难重重。参照阿里游戏的先例,从下定决心做游戏到摆脱“大厂气氛组”身份,需要花费5年以上。
必须指出:单纯从营业收入和利润看,而阿里游戏的收入规模也不逊于B站、西山居。上文所说的“大”,主要还是站在产品品类和玩家覆盖面的角度——只依靠一两款产品、一个垂直品类打天下的公司,可以定义为“强”,但是很难称之为“大”。
产品并不是**的视角。我们还可以以更大的视角看待游戏公司,尤其是那些经营多种业务的公司。以“非游戏业务强度”(包括平台和其他内容业务)为横轴,“游戏业务强度”为纵轴,我们可以将主流游戏公司再划分为七个圈子:
孤*的霸主:游戏业务及非游戏业务均具备最强实力,仅有腾讯一家。事实上,腾讯很可能是全球**一家在互联网平台业务、游戏业务和非游戏内容业务方面均位居**水平的公司。
孤*的二当家:游戏业务实力很强,非游戏业务也有一定实力,仅有网易一家。然而,网易的游戏业务和流量平台业务的协同效应很弱,仅有较低水平的交叉导流。
向上突破组:具备较强的平台业务,游戏业务也初具规模,希望依托整体优势把游戏业务推高,典型的例子是阿里、B站、心动。它们“向上突破”能否成功,很大程度上取决于母公司愿意在自研游戏上投入多少资源。
高不成低不就:具备一定的跨界实力,但是无论在游戏还是非游戏业务上,继续发展都有难度,而且两者难以形成合力。
最多再做一些游戏衍生品,但是游戏业务实力*强、具备长线爆款产品。由于游戏是**牛业务,这种公司往往不依赖资本市场,也对发展其他业务兴趣不大。
迷惘的老兵:同样聚焦于游戏业务,有一定实力,但是核心产品老化、**思路跟不上时代,主要依靠老产品的余热以及旧IP的翻新。大批传统的端游/页游厂商,近年来逐渐坠落到这个阵营。
大厂气氛组:平台业务很强,游戏业务很弱或刚刚起步。如果拿出一两个爆款产品,则有望进入“向上突破组”,但是还远远谈不上与霸主或二当家对抗。
不是所有的平台流量都适合导向游戏,也不是所有的内容业务都能与游戏产生协同效应。至少,长视频平台和电商平台非常不适合向游戏导流,“影游联动”也早已成为一句空话。在协同效应方面证明过自己的,至今仅有腾讯和B站。字节跳动和**所期盼的“短视频平台+游戏”的协同能否成功,则是另一个长期话题。
最近三年,国内不断出现新的游戏公司,不过市场整体格*没有根本的变化,呈现“三足鼎立”之势:
腾讯*占半壁江山,以电竞游戏和社交游戏为大本营,在几乎所有主要品类均有产品。在优质第三方产品越来越难拿的情况下,腾讯仍能依托**的流量优势以及战略**,拿到许多产品。与此同时,
在产品端,腾讯游戏的特点是注重成功率,喜欢高举高打,对激进的创新比较谨慎。腾讯的创新垂类产品很少进入“手游精品线”,一般只能走“*光计划”,这就决定了腾讯在二次元、女向等垂类赛道难以取得很大成就。不过,在商业模式上,腾讯早在端游时代就以外观道具为主要付费点,故而能够很快适应手游时代年轻玩家的口味。

腾讯在国内游戏市场的**地位很难动摇,而在海外市场的地位就弱很多。另一方面是因为缺乏本地化运营团队。腾讯可以通过加大并购力度而增强海外市场地位,但是变数很大。
网易落后于腾讯的幅度很大,**于其他游戏公司的幅度也很大。在历史上,网易以MMO和卡牌RPG为核心产品,以数值付费为核心模式,这是它在手游时代逐渐被腾讯拉开差距的重要原因。网易进行并购和战略**的倾向很低,从而难以通过外延增长打开*面。
近年来,网易仅**了《命运2》开发商Bungie等*少数公司
在产品端,网易曾经以鼓励创新、敢于试错著称,《阴阳师》就是一个范例。在2019年以前,网易每个季度推出的手游新品数量均远多于腾讯。但是,近年来网易也在强调成功率,不再鼓励四面出击;游戏版号荒也加剧了这个趋势。在传统品类之外,网易曾经猛攻过电竞游戏和泛二次元,不过效果并不**。
在海外市场,网易布*较早,早在2018年就通过“吃鸡”手游打入**和北美市场。尤其是在**,此前很少存在二次元之外的重度手游产品,不过,随着各路国产游戏厂商纷纷进军**和北美,网易的先发优势已经失去。

**自研厂商,主要是米哈游、莉莉丝、紫龙、叠纸、鹰角等移动时代的后起之秀,构成了第三股力量。它们的管理层和核心团队一般非常年轻、热爱游戏,以产品**为核心竞争力,坚持研运一体的商业模式。通过2019年的《明日方舟》《闪耀暖暖》、2020年的《剑与远征》《原神》、2021年的《天地劫》,它们的产品实力得到了彻底的证明。
这些厂商的产品往往在海外市场颇受欢迎,甚至本来就是从海外起家。因此,即便国内的流量红利耗尽、市场竞争日益激烈,它们仍能从海外获得超额增长——《原神》在许多海外市场的表现甚至比国内还要好。对于那些老牌的“出海型”厂商而言,这可能是个威胁;不过,鉴于海外市场规模很大,实际威胁程度不会太高。
许多互联网巨头都希望以**或并购的方式,将优质**自研厂商揽入麾下。问题在于,这些厂商普遍不缺钱,管理层也没有很强的**意愿。腾讯在这方面布*最早,能投到的公司基本都投了。无论有没有接受互联网巨头的**,这些厂商的管理都会非常**,不太可能听从大厂的摆布。
字节跳动、**、B站、阿里等跨界做游戏的平台型公司的位置在哪里?至少在短期内,它们只能屈尊与“**自研厂商”共居一个阵营。举个例子:阿里旗下的灵犀互娱,在SLG领域的地位,差不多就相当于紫龙在SRPG领域的地位,或者叠纸在女向领域的地位;如果不考虑它的阿里背景,我们可以认为它是一家新兴**商。对于其他平台型公司而言也是如此——先努力做出爆款自研产品,取得与米哈游、莉莉丝同台竞技的机会,然后再考虑能不能挑战一下现在网易的位置。至于腾讯,隔得实在太远,我不认为任何人有希望将其**。
新技术与新内容:游戏的主要扩张方向
自从1970年代游戏产业诞生以来,游戏的根本驱动力只有两个:**是新技术,包括硬件端和软件端的技术进步;第二是新内容,包括内容创意,也包括如何将新技术、新场景与游戏内容结合起来。令人惊讶的是,游戏行业已经多年没有根本的变革了——智能手机平台的崛起已经是十年前的事情,在这十年当中产生的**技术和内容非常之少。我们可以说,近年来的游戏行业是一个缺乏战略创新方向的行业。
严格的说,前几年的云游戏、VR/AR,以及今年炙手可热的元宇宙(Metaverse),可能是游戏行业最靠谱的战略进攻方向。不过它们各有各的*限,
2019年12月,Google Stadia云游戏服务上线当天,A股游戏行业几乎集体涨停。大部分**人,无论玩不玩游戏,都在指望云游戏能够带来巨大的市场增量。可惜,Google Stadia很快沦为一项鸡肋服务,Google的自研游戏野心也无疾而终。虽然包括索尼、微软、腾讯、网易在内的游戏巨头均认为云游戏代表了游戏行业的未来,但这将是一个漫长的、渐进的改革,而非一蹴而就的革命。所以,资本市场迅速丧失了耐心。

云游戏是一个颇为复杂的概念,目前至少存在三种比较流行的模式:
云主机模式,也就是在电脑上运行云游戏,例如所谓“用一台低价上网本玩**全开的吃鸡”。云主机的二次开发难度低,在本质上属于远程桌面,在部分游戏里比较稳定、成*,是一种对传统端游的补充;Google Stadia主要是这种模式。问题在于:中国用PC玩游戏的人一直在下降,哪怕当年的吃鸡热潮也没救回来。云主机模式不太可能改变这个趋势。
移动云端游模式,就是用手机里的“云电脑App”远程运行PC端游。例如,没有电脑(或电脑不在身边)的人还想登录《热血传奇》《梦幻西游》刷刷日常任务,这个模式可以满足需求。在2019年的ChinaJoy上,网易演示了用手机玩《***》,引发媒体热议。问题在于:用触摸屏玩传统端游,毕竟操作不便,不适合操作复杂的游戏。
云手游模式,也就是用手机在云端玩手游(听起来好拗口),彻底不受本地存储空间和配置的影响。这个大方向可以成立,目前国内**的平台是中国移动旗下的咪咕游戏——电信运营商不需要考虑带宽成本,甚至不需要考虑额外的IDC成本。在商业模式上,云手游也比较成*:平台相当于一个联运渠道,可以按照CPS进行内购结算。
毫无疑问,我个人最看好的是云手游模式,它的市场前景可能远超另外两个模式之和:
首先,解决了商业模式的问题,中国的手游都是内购制,云平台作为一个分发渠道,与CP分成就可以了。反观谷歌的云主机模式,还要跟买断制的3A游戏厂商结算,实在不好算。
其次,云手游的后台往往不是基于X86,而是基于ARM方案,ARM成本结构更低。ARM方案一小时消耗是X86方案消耗的1/5以内。ARM不太需要用最新的硬件,X86需要最新的显卡——拜挖矿行情所赐,这就有点困难了。对客户来说,也不需要额外购买设备,有一部智能手机)就够了。
最后,中国的户外移动质量比较好,用户早已养成成玩手游的习惯,反而是没有西方的“客厅文化”。用户肯定对云手游而不是云主机更感兴趣。
那么,一旦云手游模式成为主流,可以以类似页游/H5微端的方式运行大型重度手游,会给手游市场带来哪些变化呢?

都不够直接。云手游流行起来,例如今年有一款赛车手游试用了这个模式,用户转化率很高。
则手机应用商店就被架空了,对CP的议价能力大减。不过,也可能出现新的“渠道方”,例如华为云、腾讯云游戏入口,内容方、发行方的话语权有可能增强。
在CP内部,因为云手游也需要发行、需要运营。需要特别指出:手游的“发行方”跟“渠道方”不是一回事,但是可以由一家公司兼任。例如,应用宝是渠道方;B站对FGO这样的*代游戏而言是发行方,对《明日方舟》这样的联运游戏而言是渠道方。
手游的玩家群体肯定会扩大。会促使更多人尝试重度手游,也会促使原有玩家更频繁地进行游戏。
中移动旗下的咪咕游戏是国内起步较早的云游戏平台
不但需要良好的基础设施和技术架构,人人都想做平台,而优质CP总是待价而沽。传统的手机应用商店也会竭尽一切地阻止“云手游”成为主流。云游戏的渐进改革可能需要3-5年以上才能取得阶段成果。众所周知,一般**者不太可能取关心这么长时间以后的事情。
元宇宙:定义尚未明确的庞然大物
Roblox的上市,使得“元宇宙”(Metaverse)成为一个炙手可热的名词。刚刚递交美股上市申请的Soul宣称自己是“年轻人的元宇宙社区”。腾讯、Facebook、字节跳动、米哈游,所有你能想到的公司都在下注元宇宙。问题在于,好像没有人能给元宇宙一个准确的定义,它可能是游戏行业历史上最不清晰的一个概念:
换句话说,它到底是带游戏彩的社交,还是带社交彩的游戏?
按照米哈游的观点,不但需要,而且终将进化到“脑机互联”这样的未来科技。但是,Soul好像没有任何VR/AR成分。
要知道,基于虚拟形象的社区早在十几年前就有了,绝大部分没有运营到现在。我们可以认为“元宇宙 = 虚拟社区 + VR/AR”吗?
如果你玩过早年的重度MMO,尤其是《魔兽世界》《梦幻西游》这种经典产品,就会发现它确实构成了人们的第二生命。那么,元宇宙是一种轻度的、现代的MMO吗?
对于上述问题,就连业界大佬都没有形成共识,甚至没有最基本的答案,那我就更不可能有答案了。话说回来,如果关于元宇宙的问题这么容易得到解答,它也就不太可能成为改变未来十年的重要力量了(反正也没人知道是不是)。
Roblox是元宇宙的一个标杆产品
如果不考虑沉浸式VR、脑机接口之类的酷炫概念,Roblox这款“元宇宙”旗舰产品倒是与《我的世界》非常相似,海外也经常有人将这两款产品做对比。它们共同的关键词是“沙盒”和“开放世界”。相比之下,Roblox的社交属和平台属更强,用户更低龄,通过二次开发形成了多种多样的功能。我们甚至可以在Roblox的世界当中,做出类似《GTA5》《巫师3》《塞尔达传说》那样的大型开放世界游戏。
从这个角度看,逻辑就豁然开朗了——“元宇宙”是游戏行业追求自由度、构建开放世界的必然产物。传统的欧美主机开放世界游戏,其核心往往是单机或弱联机的;如果构建一个强联机、强社交的开放世界产品,那就是元宇宙了。在此基础之上,我们可以淡化社交元素、提高入门门槛,从而让该产品更倾向于游戏;也可以强化社交元素、降低入门门槛,从而让该产品更倾向于社交平台。至于需不需要使用VR、Vtuber等新技术,纯粹只是技术层面的细节而已。
按照上述定义,Soul其实与“年轻人的元宇宙”还差很远,仅仅是一个兴趣社交平台,最多只具备元宇宙的愿景。它还需要具备更丰富的“内容”,按照游戏行业的说法就是“可玩”或“玩法”。不过,依托兴趣社交为年轻用户营造“第二身份”,从而慢慢进化到真正的元宇宙,这条道路是没错的。所以,其目的昭然若揭,
其实,包括姚晓光在内的腾讯游戏业务管理层,早已做出过许多“游戏 + 社交”的尝试,包括建立游戏部门自己的社交平台、强化《王者荣耀》《和平精英》的内部社交功能,等等。很适合做*人社交,但是与元宇宙强调的“虚拟社交”“第二身份”有很大差距。在腾讯内部,
在姚晓光入主前夕,要么跑到**、**等短视频平台去了。按照这个势头,它早晚要沦落到战略上无足轻重的地位。元宇宙是实现翻身的**希望。可以看到,就带有一些元宇宙的雏形。
无论如何,对于任何社交平台而言,要做元宇宙会相当困难,取决于如下几个微妙的平衡点:
核心内容或“玩法”应该重度一点还是轻度一点?如果太重度,将不免像MMO游戏一样,因为太*、门槛太高而逐渐失去玩家喜爱。如果太轻度,那与一般的社交休闲游戏何益?如果根本不存在社交之外的“核心玩法”,这种平台就无法称为元宇宙。
在社交上应该更偏向现实还是虚拟?这是最难把握的。所谓“第二身份”的概念固然很有**力,这种身份又需要多么持续的时间投入。
应该如何变现?Roblox这种从游戏产品发展而来的元宇宙,不需要过于担心变现问题,因为游戏玩家普遍养成了一些付费习惯(无论是买断制还是内购付费)。社交平台则不是如此,但是实际效果*难估算。
还是那句老话:我估计元宇宙与云游戏一样,属于在3-5年内*难看到实际成果的、渐进式而不是突进式的变革。当资本市场意识到了这一点,就会迅速丧失兴趣。这也不要紧——真正具备重大意义的变革,不会因为**者的三分钟热度而受到影响。
2019年,我个人最喜欢的游戏之一是《隐形守护者》,很多人试图跟风《隐形守护者》,不过因为产品质量差距太大,成功者寥寥。
例如《底特律:变人》《直到黎明》《奇异人生》,还有奈飞的电影《黑镜》,《隐形守护者》的“PPT播片”风格就显得比较简陋了。然而,技术水平从来不是决定内容产品吸引力的**因素。例如《生命线》《流言**》等等。
让我们回到《隐形守护者》。毫无疑问,相对于2000多万元的开发成本而言,美术、服化道甚至可以凌驾于许多“抗日神剧”之上。问题在于,《隐形守护者》的剧情水平不一定比大部分“抗日神剧”优越——俗套的三角恋,烂大街的卧底设定,辨认度*高的叛徒,智商不**的敌人,后半部分混乱的逻辑线……主人公经常以*白的方式剖明心迹,这在**剧中属于较差的表现手法。如果这是一部单线式的电视剧,至少从第五章开始,观众就会开始不满、降低评分。
作为主人公,你会怎么选择?
在加入选择之后,受众的代入感大大增强了。他们不是在被动观看主人公肖途的决策,而是“身为肖途”在做决策。例如,在第五至第六章剧情中,无论选择哪条主线,都存在严重的自相矛盾,受众理应有所察觉。问题在于,受众一直在亲自操纵肖途,简直把心吊到了嗓子眼。玩家只顾着擦拭汗珠,哪里会顾及逻辑缺陷呢?就算发现了,也只会一边喘气一边说:“很好,我能接受。”
《隐形守护者》及其同类产品吸引了大量的传统**剧观众,尤其是本来不玩游戏的女观众。这样发展下去,游戏与**内容的界限会进一步模糊,游戏行业将迎来一大批新的玩家,而且他们的付费意愿往往不低。在短期内,
关键在于剧情和工业标准的结合,关键在于剧情和工业标准的结合,关键在于剧情和工业标准的结合;重要的话不止说三遍,应该说无数遍。如果大厂只知道砸钱,却找不到合适的剧本,那就是白给。
所以,很可能只是昙花一现。
严格地说,理论上两边都存在向对方渗透的可能。然而,在现实中我们看到,游戏公司远远走在了前面,**公司在这方面基本缺席,可能已经没有余力去顾及。假如上述*面不能得到改变,将体现为游戏行业吞掉**行业(尤其是电视剧、网剧)的一大块蛋糕,而不是相反。
对主流游戏公司的点评
仅代表本怪盗团团长对下列游戏公司的个人印象,不构成任何**或职业建议。
关于腾讯游戏,有两个令人百思不得其解的现象:每个季度都有人预测《王者荣耀》《和平精英》流水正在下滑;任**兴游戏公司的崛起,或者其他平台公司对游戏的**,都会被视为对腾讯地位的威胁。如果市场传闻有一半是真的,那么腾讯游戏应该早已被各种各样的竞争对手消灭无数次了。大多数游戏圈外的人,对腾讯游戏的理解停留在多年以前——那个只会抄袭或模仿、依赖海外产品、自研能力很差的平庸公司。就像有些人直到2026年5月4日还以为暴雪仍然是一家创新能力很强的公司,或者实况足球这个IP的价值高于FIFA一样。归根结底,人不能活在过去,更不能活在自己的偏见里。
2016-7年,网易游戏如日中天,以《梦幻西游》为代表的MMO和以《阴阳师》为代表的卡牌RPG带来了丰厚的收入。然而,由于缺乏过硬的电竞游戏,网易让出了手游市场的霸主地位。2018-6年,却没有取得决定的胜利。幸运的是,《荒野行动》等重度手游在海外的良好表现,给网易带来了喘息之机。时至今日,网易在品类扩张、年轻化、“为爱付费”的转型道路上取得了一些成就,**能力也没有像其他老牌游戏公司那样滑落。网易可能再也无法缩小与腾讯游戏的差距,但是其他人也很难缩小与网易的差距。
B站游戏业务有一个梦幻般的开*:2016年的《FGO》和2017年的《碧蓝航线》奠定了它在二次元游戏发行领域的地位。可惜,B站未能利用好这个开*,自研产品迟迟起不来,手游运营也显得漫不经心、三心二意。最重要的是,随着国产游戏**水平的提升,海外二次元游戏在国内的号召力正在下降,很可能再也不会出现下一款《FGO》等级的产品了;而B站又很难拿到《明日方舟》《原神》这种国产二次元大作的权。于是,B站只能安于游戏宣发和联运渠道的地位,发行市场份额日益下降。
米哈游
《崩坏3》《原神》的成功证明,技术宅真的能拯救世界,高质量的垂类游戏产品的吸金能力可以大大超过**者最疯狂的预期。米哈游的技术实力和**实力已经在国内名列前茅,它的收入很可能超过B站这样的“平台型公司”,成为新时代垂类内容开发商的标杆。但是我们也要注意:《原神》的内容消耗太快,虽然米哈游在不断扩张**团队,仍然难以跟上玩家的胃口。对于所有内容消耗型游戏来说,这都是一个亟待解决的挑战。
莉莉丝
在产品和发行层面,莉莉丝有点像许多A股上市老牌游戏公司的年轻版本:同样擅长传统重度游戏,同样擅长并舍得花钱买量。不同之处在于,莉莉丝的管理层明显更热爱游戏、更适应移动时代,其产品也更贴合年轻玩家的口味(哪怕仍然是SLG等传统重度产品)。这充分说明,老牌游戏公司的问题不仅在于产品老了,也在于管理层和核心团队老了。游戏是一种内容产品,你很难想象不热爱游戏、对游戏已经没有野心的管理层能做好游戏。
三年前,没有人认为TapTap能挑战强大的硬核联盟而成为主流游戏渠道。现在,TapTap不仅对传统手机应用商店构成了替代,TapTap**的挑战还是用户时长偏短,努力发展游戏内容社区有可能解决这个问题。要做出利润,心动需要拿出爆款自研产品,这是可遇不可求的。不过,我相信*悉并热爱游戏的心动管理层早晚能做好自研。
2019年的《指尖江湖》手游的失败,对西山居是一个打击,也标志着它的**水平难以位居国内一线水平。但是,《剑侠情缘》这个IP的号召力*高,在国内古风及二次元圈子里的影响力很大;如何打好这张牌,成为了西山居的机遇和挑战。无论如何,我对西山居自研能力的掉队感到惊讶和惋惜。作为国内最老牌的游戏公司之一,西山居应该做得更好,我也期待它尽快复兴。
祖龙**
在市面上的“腾讯系”游戏公司当中,2019年的《龙族幻想》创造了腾讯MMO手游首周末流水的纪录;2020年的《鸿图之下》虽然高开低走,但产品质量本身问题不大,主要是宣发策略的问题。在优质产品越来越难拿的情况下,腾讯会试图打好祖龙这张牌,而祖龙自身的战略方向将指向海外。
《航海王热血航线》是朝夕光年的**款成功的游戏,尽管这种成功是用巨大的资源倾斜换来的。如果这款游戏能火上半年以上,那么朝夕光年在发行端将取得与阿里、B站游戏类似的市场地位。然而,关键仍然在于自研——只有多拿出几款叫好又叫座的重度自研手游,字节跳动的游戏业务才能坐稳国内第二集团的位置。
阿里游戏花了五年时间拿出了**个自研爆款产品,而且这个产品的生命周期很长。如果是B站或字节跳动取得这样的成绩,肯定会进一步加码自研游戏;问题在于,阿里正在收缩大文娱的战线,游戏业务会不会被牺牲掉?这就是互联网巨头的游戏团队的悲哀:他们的命运往往不取决于自身的战果,而取决于上层愿不愿意继续投入。
祝大家工作和生活愉快,经常能玩到优质的游戏,而且有时间玩游戏。






发表评论