10月份,各家游戏公司已经陆续开启了2023年的秋招。
今年很多游戏公司为了「降本增效」而选择了砍项目或裁员。秋招来看却还是非常的热闹,有些游戏公司甚至开放了上百个岗位的,对应的岗位人数可能还不到往年的三分之一。不过年年都是历史最难的一年,还是积*应对更好。
在这篇文章中游戏新知收录了28家游戏公司的校招信息,
在应*秋招岗位时以下几点应届生可以特别留意。首先要注意应*岗位是否提供转正机会,避免错过找工作的**时机。其次,可以尽量多了解心仪公司的消息,包括目前公司经营情况、项目的进展情况、近期是否有裁员和公司崇尚何种文化,帮助大家提前获悉这家公司的前景和是否适合自己。最后,仔细阅读岗位详细页面的信息并知悉细节,**份工作在哪个公司的哪个项目负责何种职务也很大程度决定了自己未来职业生涯的走向。
库洛游戏成立于2017年,办公地点为广州和上海(本次校招岗位都在广州)。公司以**二次元游戏为发展方向,自成立以来先后推出了RPG游戏《战场双马尾》(已关服)、ARPG手游《战双帕弥什》,并成功打造了游戏相关的周边、漫画、音乐等IP衍生产品。公司目前的在研项目是开放世界动作游戏《鸣潮》,于今年9月在国内进行过技术*测试,并在2022年东京电玩展上开放试玩。
2、勇仕
勇仕的办公总部位于厦门,另外本次校招中还在上海和广州开设美术岗位。公司主营产品包括由哔哩哔哩运营的《碧蓝航线》以及今年上线的《深空之眼》,其中《深空之眼》上线当月流水破亿。

在校招页面上还显示另外有一款《Project9》的新项目在研。另外公司的社招信息显示有一款3D莫比斯风格的动作射击侧视角手游,预计团队规模150人左右。
鹰角驻扎在上海。《明日方舟》在2019年面世至今仍基本稳定在iOS**榜***100,在二次元领域算得上是长青且稳定。目前旗下在研新项目包括买断制回合制游戏《来自星尘》以及3D即时策略RPG《明日方舟:终末地》。
在游戏领域之外,鹰角还在其他创意内容,比如**服装射击品牌一拾山、周边品牌朝陇山、虚拟音乐厂牌塞壬唱片和库柏思音乐企划等。
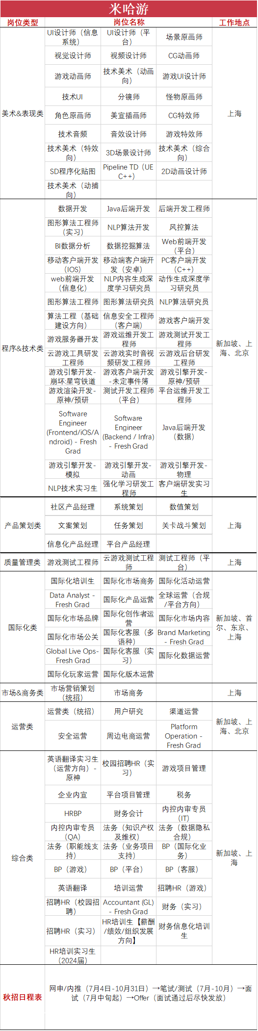
米哈游除了在上海之外,在国内的北京、海外的新加坡、**东京和韩国首尔也均有开设校招岗位,涉及程序开发以及国际化业务,而加拿大分部则没有招揽**生的计划。公司除了《原神》《崩坏3》等二次元爆款产品之外,在研产品还包括《崩坏:星穹铁道》和《绝区零》,均已经开启过测试。
成立于2020年,已经获得腾讯战略**,今年8月份公司刚刚宣布了扩租升级。创始团队从2014、2015年开始共事,目前也依旧是打算深耕二次元游戏领域,曝光产品为全英配的复古题材二次元游戏《重返未来:1999》。
灵犀互娱总部位于广州阿里中心,是阿里巴巴集团下研运一体的游戏品牌,旗下包括灵犀、九游、**猫、Biubiu等多个品牌。灵犀互娱主营产品包括《三国志·战略版》《三国志幻想大陆》和《风之大陆》等游戏,目前还有多个项目正在**中。
公司在海外市场也有不错的表现,目前布*主要面向亚洲市场,包括韩国、新加坡、马来西亚、**等**和地区,不久之后计划在韩国发行SLG《三国志 霸道》。
7、游族
游族的总部位于上海,在德国、新加坡、**、韩国等十余个**设有分支机构。本次面向上海、成都、北京、**,其中,岗位主要以上海总部为主。
游族的主营产品包括《少年三国志》系列、《女神联盟》等产品,公司预计今年下半年将在全球多个市场上线《新盗墓笔记》(已在中国市场上线)、《代号J》、《战火与永恒》、《代号IW》。

本次岗位多个类型合计146个岗位。在今年公司的2022年半年度报告和前阵子发布的CEO中均有提到,公司为相应鼓励支持大学应届**生就业的相关政策,今年将进一步扩大校园规模,建立人才梯队,预计今年的校招量是往年的150%-200%。
英雄游戏总部位于北京,本次除了北京以外,值得一提的是,其中还包括了远程办公岗位,该岗位为「校园主理人」。公司的主营热门产品包括与库洛联合发布的《战双帕弥什》和鬼脸科技**的《灵魂潮汐》。

在今年4月,公司宣布推出全新品牌,公司名称也从原先的「英雄互娱」更名为「英雄游戏」。新品牌英雄游戏将以「世界品质,创造不同」为愿景,致力于高品质全球化游戏的**。
英雄游戏在全球拥有1800余名员工,分布在北京、上海、深圳、广州、成都、陕西、杭州、**、欧美及日韩地区。

4399总部位于厦门,在广州、北京、韩国等地设有分支机构。本次的岗位均面向广州,岗位涵盖产品、技术、运营、**等6个大类。公司主营产品包括SLG游戏《文明与征服》、竖版MMO游戏《奇迹之剑》等。
10、莉莉丝游戏
莉莉丝是行业内戏称的「上海四小龙」中的一员。本次的工作地点包括上海、北京、深圳,岗位除了游戏类岗位、日常实习类岗位以外,还有「盲盒」类岗位。盲盒岗位分技术、美术、产品三个大类,应征盲盒岗位可能会被公司安排调剂,后续公司新增加的岗位需求也会优先从盲盒岗位中筛选。
公司成立后推出过多款热门游戏产品,如SLG游戏《万国觉醒》、放置游戏《剑与远征》、动作卡牌手游《小冰冰传奇(原名:刀塔传奇)》等。
番糖游戏是一家专注于二次元和女*向游戏的公司。本次的工作地点位于上海徐汇区,公司的主营产品包括美食拟人手游《食之契约》和猫拟人潮酷都市策略RPG《猫之城》。
三七互娱总部位于广州,在北京、上海、厦门等地均有设立办公地点。本次面向广州,公司的主营产品包括《斗罗大陆:魂师对决》、《云端问仙》、《荣耀大天使》等。公司的自研游戏流水近700亿元。

哔哩哔哩在上海、北京、广州均有开设校招岗位,也都同时有游戏自研的业务布*。比如像北京源力星聚工作室之前在负责《伊苏:梦境交织的长夜》,上海Access!则负责《斯露德》(前不久刚刚测试),今年刚收购回来的广州心源工作室则负责ARPG的**。

14、网易雷火

网易雷火位于杭州,旗下负责的项目包括《***手游》、《永劫无间》端手游、之前在财报上被提及的二次元手游《隐世录》等。

心动位于上海,现在自研产品《T3Arena》和《派对之星》均已上线。公司在上半年砍掉4款项目之后还有7款游戏在研,包括暗黑类游戏《火炬之光:无限》、像素风战棋游戏《铃兰之剑:为这世界的和平》、Roguelike RPG《浣熊不高兴》、放置类游戏《出发吧麦芬》、回合制RPG《伊瑟·重启日》等。
另外心动旗下的TapTap也在继续全球化和商业化运作,2022年中,TapTap在全球有4400万月活跃用户。
同属「上海四小龙」的叠纸本次面向上海,公司以女*向手游起步,目前主要产品线为暖暖系列及恋爱系列,在游戏之外,公司还成立了动画工作室,未来还将以自身积累的内容创作经验,
旗下包括*星工作室、魔奇工作室、箜羽工作室(原光核工作室)。旗下游戏包括《食物语》以及《奥比岛》《奥奇传说》《奥拉星》等IP系列产品。另外一款二次元SRPG《Peoject24/36》正式更名为《时序残响》,在测试中。
18、巨人
巨人总部位于上海,此次校招岗位也仅限于上海,主要采取线上面试形式。
该公司目前旗下比较重要的游戏有《征途》系列游戏和《球球大作战》,在游戏储备方面比较有潜力的是征途IP新作《原始征途》、二次元游戏《龙与世界的尽头》和派对游戏《Super Sus》。值得一提的是巨人年初在内部会议中提及进军元宇宙,或许元宇宙也是未来的重要发展方向。
盛趣游戏即原盛大游戏,是A股上市企业世纪华通旗下子公司。此次主要在上海和成都实习生。
该公司旗下的主要游戏有传奇系列、****系列、龙之谷系列和辐射避难所系列。在移动游戏时代该公司先后运营《扩散*百万亚瑟王》《Love Live!学园偶像祭》《上古卷轴:刀锋》, 并推出自研游戏《热血传奇手机版》《****手游》《龙之谷手游》《龙之谷2》《小森生活》等。
吉比特是A股上市游戏公司,雷霆游戏则是其旗下重要子公司。此次吉比特和雷霆游戏校招分布广州、厦门和深圳三地的办公室。他们旗下有《问道》端游、《问道手游》、《一念逍遥》等多款产品;雷霆游戏了Cygames的《世界弹射物语》和开罗游戏的全系列作品,发行了《奥比岛:梦想国度》。
21、易幻
易幻2012年年底于广州成立,是中国最早进入海外市场的手游发行商之一。本次岗位涵盖了开发、运营和市场类。要注意的是,工作地点分为上海和广州,其中只有上海开放了实习生岗位。
22、冰川
冰川位于深圳,是一家成立于2008年的老牌游戏厂商。本次面向深圳,岗位包含技术开发、产品、市场运营、美术设计以及实习生5个类别。公司的产品线主要分为PC网游和移动端游戏,其中,移动端包含《远征手游》、《龙武手游》这类端游IP转手游的产品。
公司除了游戏以外,还有**、电竞、动画、教育等业务。公司在国内多个城市、海外多个**均设有分支机构。
本次主要面向北京和上海,在杭州、成都、武汉也提供了部分岗位。
其中主要热门产品包含开放世界游戏《幻塔》、MMORPG手游《梦幻新诛仙》。上个月《幻塔》于海外市场上线,后续也拿下了全球36个市场的iOS免费榜榜首的亮眼成绩。
西山居总部1995年成立于广东珠海。本次的工作地点除了珠海以外,也包括了北京、上海、成都,岗位分为应届生、实习生、美术训练营、TA训练营、音频训练营。公司主要产品包括由腾讯发行的MMOARPG手游《剑网3:指尖江湖》、由B站**的少女恋爱射击手游《双生视界》。这两款游戏在上线时都登上了中国iOS免费榜榜首。
紫龙游戏是集发行、**于一体的移动游戏公司。该公司总部位于中国北京,并在东京、首尔等地设有分公司,北京、上海设有**中心(本次校招岗位都在上海市长宁区)。代表作品有:战旗类手游《梦幻模拟战》、国风RPG《天地劫》。
朝夕光年(字节跳动游戏业务品牌)在北京、上海、广州、深圳、杭州均有开设校招岗位,其中深圳、广州、杭州的岗位种类相对多一些。
公司的自研项目包括生存游戏《星球:重启》、北京绿洲工作室在研的ARPG《晶核》、旗下有爱事业部广州分部在研一款DND题材的《代号:Dragon》。产品则还有ARPG《代号:伙伴》、战术竞技《代号:Spark》等。另外在**游戏方面也还有发行商Pix**in。
白日梦游戏是一家成立于2015年的深圳游戏公司,实行策略的是自主**和自主发行。目前该公司自主**发行的休闲游戏有《蛇蛇争霸》和《逃跑吧!少年》。现在公司规模已有70余人规模,其中有约50人规模的**团队。
28、腾讯
腾讯总部位于深圳,在北京、上海、杭州、广州设有分部。该事业群旗下有天美工作室、光子工作室、魔方工作室等。在国内外都有较高**度。






发表评论