为加强对游戏的市场,建立良好的行业生态和市场,防止青少年沉迷游戏和过度消费等问题,**有关部门要求注册游戏时必须实名**,但游戏运营商在管理上往往存在疏漏而未尽游戏账号实名**审查义务。当前游戏法律规范尚不健全,司法实践中也存在游戏运营商责任界定难、游戏玩家举证难、人民**事实查明难、实际损失确定难等难点。
涉及数字经济**中常见的游戏运营商承担的责任、虚拟财产的价值认定等问题,为厘清游戏玩家及游戏运营商的权利义务,认定游戏账号的合理价值,推动游戏行业健康有序发展具有参考意义。该案获评2022年度上海**精品案例。
王某诉上海某科技有限公司、夏某等服务合同**案
裁判要旨
为便于管理,游戏运营商往往设立“禁止游戏账号转让”格式条款,本案中人民**肯定该条款的效力,并认定双方均违背了合同条款,同时游戏运营商未将实名**措施贯彻落实,在管理上确存在纰漏,故游戏运营商及游戏玩家应各自承担相应责任。此外,本案明晰了“充值金额”“**价值”“市场价值”等不同概念的含义,探索了游戏账号价值的认定规则。
关键词
游戏账号 / 实名** / 虚拟财产价值
徐晓敏,华东政法大学经济法法学硕士,现任上海市嘉定区人民**南翔人民****法官,主审并撰写的案例分析曾获上海**精品案例。曾获上海**人民**工作**个人、上海**个人嘉奖、嘉定区人民**第三届“十佳青年”称号。
孙心元,西南政法大学法律硕士,现任上海市嘉定区人民**南翔人民**法官助理,撰写的案例分析获******案例分析**奖和上海**精品案例。曾获评上海**个人嘉奖。
原告王某以其名下手机号在被告上海某科技有限公司运营的手机游戏中注册账号,并于游戏期间累计充值275,085元。原、被告之间的服务协议约定:“本平台从未**用户从任何第三方通过购买、接受赠与或者其他方式获得本平台账号,亦未**用户将本平台账号转让或出借、共享给其他第三方使用。因实施前述行为产生任何法律后果及责任均由用户自行承担。”
案外人玩家向原告转账6,000元,原告告知该玩家涉案游戏账号和密码,并将该账号交付其使用。一星期后,原告将6,000元退还案外人玩家,但该玩家并未将游戏账号返还原告。此后不久,被告将涉案游戏账号登记于第三人夏某名下,原告遂向被告申诉,但未获通过。
原告认为:被告未告知封禁游戏账户的理由,并以虚假事实抵赖,已构成违约,故诉至人民**要求判令解除原、被告之间的服务合同,并要求被告退还相应的充值费用。
被告辩称:不认可原告为该游戏账号注册用户,且无法提供涉案账号自注册至今的实名**信息及变更记录。其享受相应服务,原告以6,000元的价格出售涉案游戏账号,即便被告存在过错,也应在6,000元范围内承担责任。
第三人夏某述称:涉案游戏账号系其以三、四千元左右的价格自其他游戏交流群玩家处购买,使用3个月后便不再使用。
裁判结果
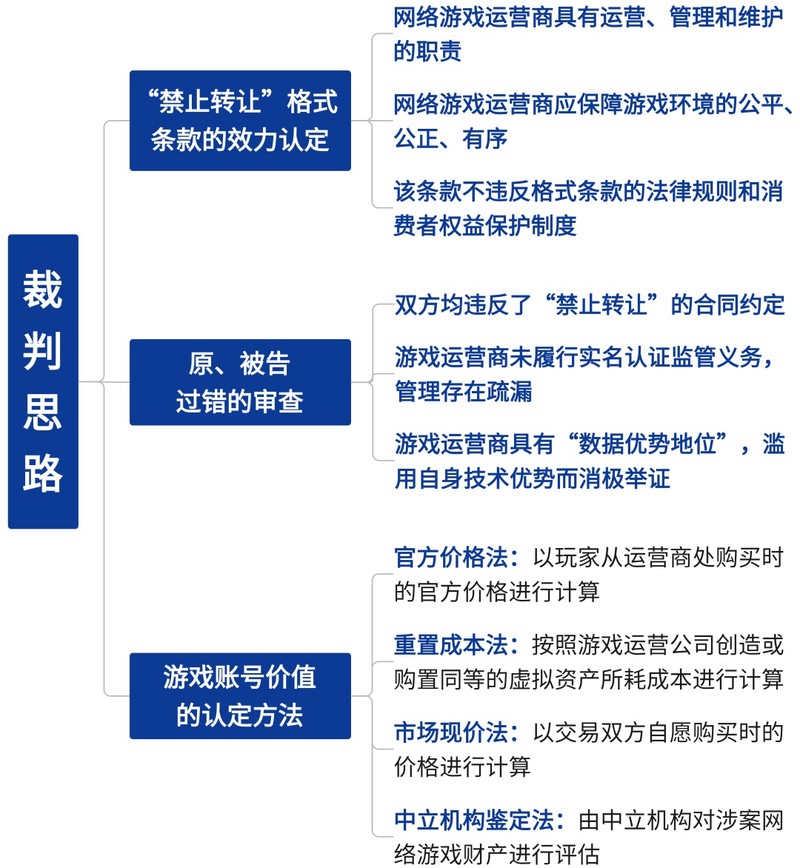
裁判思路

案例评析
由于时下各类群体对手机游戏的喜爱程度日趋提升,因手机游戏发生**的**数量也不断增多。本案即系典型的手机游戏玩家与游戏运营商间因游戏账号**而发生的**。
本案的主要争议焦点为:一、“禁止转让”格式条款的效力;二、原、被告间服务合同解除的过错认定和责任承担;三、游戏账号的财产价值认定。
为加强对游戏的市场,营造良好的行业生态和市场环境,防止青少年沉迷游戏和过度消费等问题,相关部门要求注册游戏时必须实名**。对于涉及游戏账号、装备**的处理应以游戏玩家与运营商之间签订的游戏服务协议来确定双方的权利义务范围。服务协议中“禁止游戏账号转让”的约定属于格式条款,在处理本案时首先应当分析其效力。
游戏运营商不仅是游戏的提供方同时也具备运营、管理和维护的职责,其必须拥有合理范围内的管理权力,才能够及时玩家的违规行为,以保障游戏环境的公平、公正,保障绝大多数遵规守法的游戏玩家的合法权益。游戏运营商应承担保障游戏环境安全、保证游戏内容健康、审查用户实名**等义务。
该格式条款建立在游戏实名制的基础之上,实际上是运营商为了清晰界定账号归属的风险防范措施,旨在维护良好的游戏环境与秩序,进而维护游戏玩家和游戏运营商的权利,属于合理限度内的格式条款,并不违反格式条款的法律规则和消费者权益保护制度,应对约定的效力予以认可。
因涉案游戏账号现已登记于第三人名下,原告已失去该游戏账号的控制权,合同目的已无法实现,故原告可依法行使合同解除权。当事人双方均违反“禁止转让”条款,应当各自承担相应的责任。当事人一方违约造成对方损失,对方对损失的发生有过错的,可以减少相应的损失**额。
其基于自身诉讼利益考虑,也给人民**查明事实设置了一定的障碍。在承担平等主体之间的契约义务之外,也需要承担特殊的法定责任和社会责任。
人民**通过在审理时对举证责任进行公平合理分配,未尽实名**义务。
最终,人民**认定双方均违背了“禁止转让”的约定,再则游戏运营商未履行实名**义务,其在管理上存在疏漏,认定游戏运营商应承担主要责任,游戏玩家承担次要责任。
游戏虚拟财产系虚拟财产的表现形式之一。依照其规定”,将虚拟财产纳入了法律保护范围,使虚拟财产是否受法律保护的问题盖棺定论。但检索立法现状,在2019年9月19日文旅部宣布废止《游戏管理暂行办法》后,现未有其他法律法规对于游戏财产的保护问题作出详细规定。
游戏虚拟财产系指在游戏中存在的数字化、非物质化的财产形式。游戏虚拟财产具有对空间的依赖*、价值*、获取的有限*和非永续*等特征。
自域外法角度考察,对于游戏虚拟财产价值的确定方式,作为游戏产业发达的韩国有专门的游戏财产价值评估系统,即“虚拟环境管理系统”,由运营商和组建的部门人员对该游戏中抽取一定数量的玩家和道具作为样本,计算玩家获得这些虚拟财产平均花费的时间,并计算相应的价值。
自我国学界及司法实践情况进行考察,其中学界观点并非相同:以游戏玩家与游戏开发商签订服务合同时约定的价格进行确定、以玩家投入的时间和金钱成本进行确定及以玩家之间的**习惯进行确定等不同观点。
司法实践中游戏财产的价值认定标准有所不同:
2. 重置成本法:对于游戏运营公司的损失应按照游戏运营公司创造或购置同等的虚拟资产所耗成本进行计算。
3. 市场现价法:玩家通过自愿的法律转移所获得的虚拟财产,应以购买时的价格进行计算。
4. 中立机构鉴定法:由中立机构对涉案游戏财产进行评估。
笔者认为对于游戏财产价值的判断方式,由于**存在属于民事或****、**中涉及的当事人系游戏玩家与游戏玩家或游戏玩家与运营商等、涉案游戏是否存在公众认可的**平台及**是否存在玩家间的自愿**行为等不同情况,任何判断标准均无法做到适用所有**,
本案明晰了“充值金额”“**价值”“市场价值”不同概念的含义,探索了游戏账号价值的认定规则:
首先,因涉案游戏账号发生**的时间为原告与案外人玩家**之后的时间,故应以该**时间作为评估涉案游戏账号财产价值的时间点。
其次,本案中原告用诉请的充值钱款购买了游戏币,原告已享受相应游戏**体验,即被告已提供服务,故不能以充值金额评定涉案游戏账号的财产价值。

最后,原告和案外人玩家自愿达成6,000元价格出售涉案游戏账号的协议,说明作为涉案游戏资深玩家的原告和案外人玩家均认为涉案游戏账号在**时的价值为6,000元,且该金额与涉案游戏的**度、玩家数量亦为相符,故应以“**习惯”即“市场现价法”判断标准确认涉案游戏账号的财产价值为6,000元。
游戏玩家违反合同约定擅自出售游戏账号导致账号丢失,游戏运营商在管理上存在疏漏而未尽游戏账号实名登记审查义务,且滥用自身技术优势而消*举证的,人民**认定双方均构成违约,玩家应承担30%的责任,游戏运营商应承担70%的责任;同时,在涉案游戏账号存在玩家间自愿**的情况下,应以该**价格确定涉案游戏账号的财产价值。
法条链接

《*******民法典》
依照其规定。
第四百九十六条 格式条款是当事人为了重复使用而预先拟定,并在订立合同时未与对方协商的条款。

采用格式条款订立合同的,提供格式条款的一方应当遵循公平原则确定当事人之间的权利和义务,并采取合理的方式提示对方注意免除或者减轻其责任等与对方有重大利害关系的条款,按照对方的要求,对该条款予以说明。提供格式条款的一方未履行提示或者说明义务,致使对方没有注意或者理解与其有重大利害关系的条款的,对方可以主张该条款不成为合同的内容。

第四百九十七条 有下列情形之一的,该格式条款无效:
第五百六十六条 合同解除后,尚未履行的,终止履行;已经履行的,当事人可以请求恢复原状或者采取其他补救措施,并有权请求**损失。
第五百九十二条 当事人都违反合同的,应当各自承担相应的责任。
当事人一方违约造成对方损失,对方对损失的发生有过错的,可以减少相应的损失**额。





发表评论